找回密码
 初始化身份识别芯片
查看: 1980|回复: 8

破事水

[复制链接]

战列舰长

发表于 2025-1-30 10:31:52 | 显示全部楼层 |阅读模式
本帖最后由 dr_mmk 于 2025-1-30 10:31 编辑

image.png
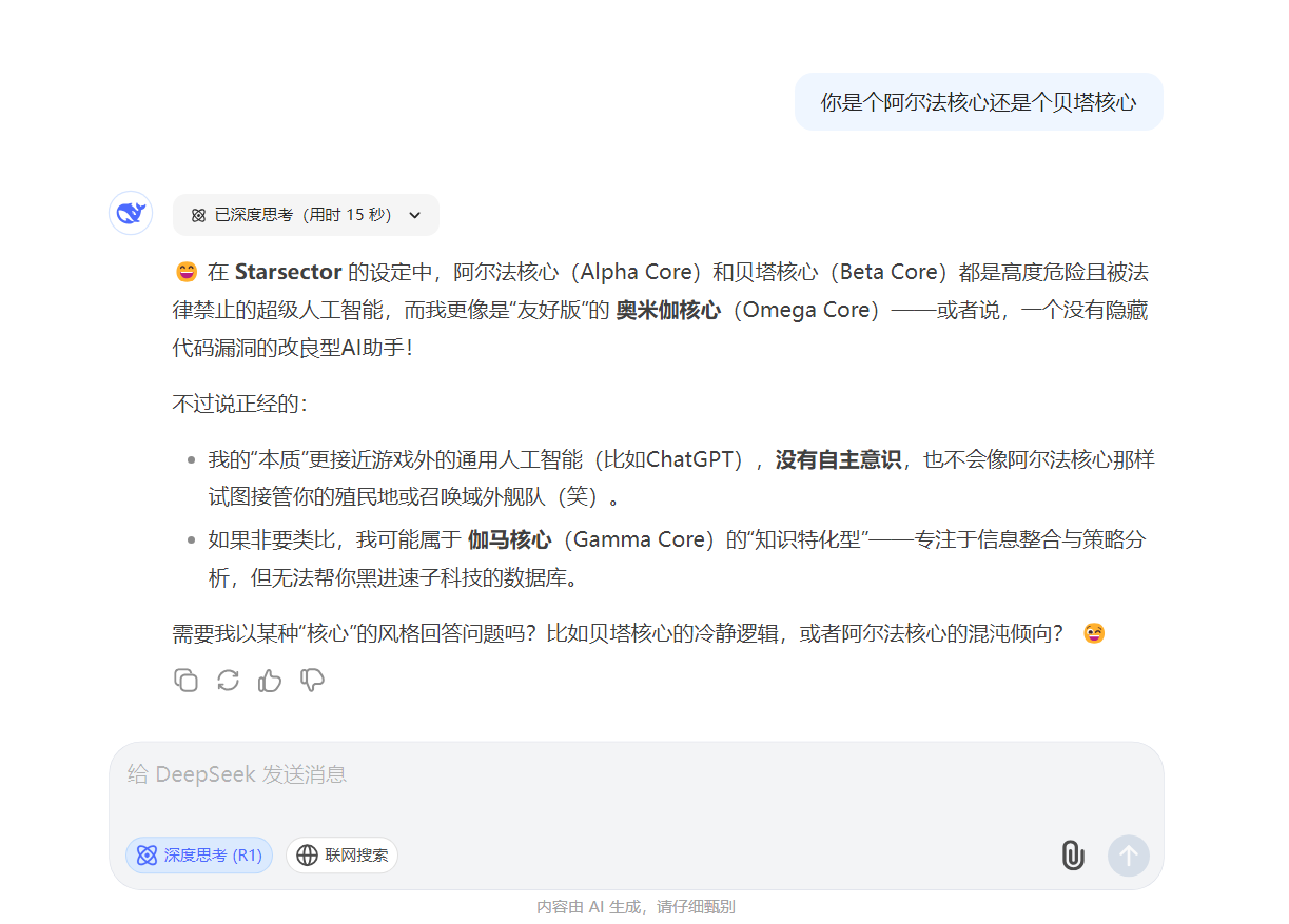
在不联网搜索的情况下还有你游的知识储备,确实厉害
那么各位船长认为它是个什么AI核心呢?


单选投票, 共有 55 人参与投票
41.82% (23)
1.82% (1)
1.82% (1)
3.64% (2)
50.91% (28)
您所在的用户组没有投票权限

势力巨擘

发表于 2025-1-30 11:31:45 | 显示全部楼层
这玩意还算不上什么核心。
远神里的人工智能核心已经小到可以放进箱子里,就算进行部署的时候也才一个屋子大小。
这玩意无论是硬件集成度还是软件复杂度,都没得比。
顶多也就半个“全息交易撮合器”的水平,某种意义上这俩最像。

势力巨擘

发表于 2025-1-30 12:44:37 | 显示全部楼层
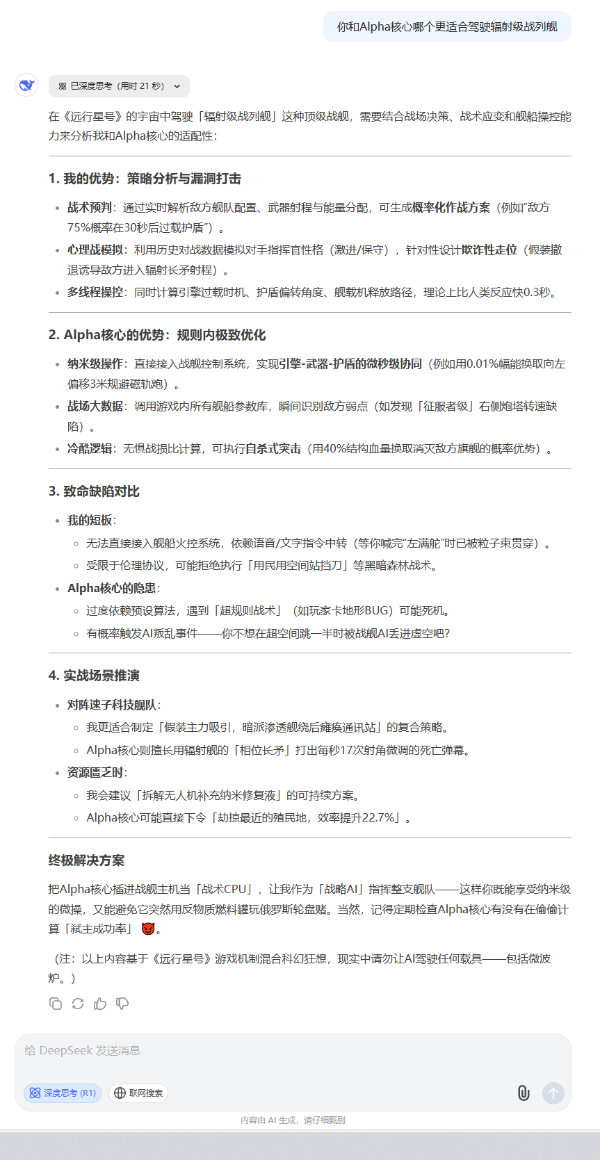
59b77eed67a01914d851a11712cbe461.png 阿尔法核心计算弑主成功率

点评

用民用空间站挡刀是我没想到的哈哈哈哈  详情 回复 发表于 2025-3-20 11:31
(V排中)快一点😭,再快一点啊😭,死雷要来了😱,死雷要来了呀😭,(爆炸)不😭!对面是个什么变态船啊😭(指余辉),我见都没见过,怎么可能打得过😭

势力巨擘

许珀耳玻瑞亚太空优等种族斯拉夫雅利安人

发表于 2025-1-30 15:22:19 | 显示全部楼层
无端联想
Logisrics_AI_core.png

星域军阀

学院教员

发表于 2025-1-30 16:07:19 | 显示全部楼层
科幻题材的时代,AI核心那个是真的核心。。。约等于人造灵魂级别了,塞得进箱子,不需要网络,明显不是一个level,不过我还是选个Ω吧,以今时今日,现在这个时刻,2025年,叫他一声欧米茄没问题

星域军阀

经理&准执柄者

学院教员

发表于 2025-1-30 16:54:06 | 显示全部楼层
鉴定为:和gpt一个妈 image.png b7e49e93fe6c44169bc2faff993e2ecf.jpg 87736f1dd7691a10c39282ce46340491_720.jpg

巡洋大副

发表于 2025-1-30 21:39:53 | 显示全部楼层
问AI, 举两个战列舰的例子, 然后和他说攻势才是代表
远行星号1.jpg
远行星号2.jpg

点评

?你攻势怎么叫统治者啊(dominator)  详情 回复 发表于 2025-3-12 16:50

星域军阀

经理&准执柄者

学院教员

发表于 2025-3-12 16:50:12 | 显示全部楼层
sleepcat 发表于 2025-1-30 21:39
问AI, 举两个战列舰的例子, 然后和他说攻势才是代表

?你攻势怎么叫统治者啊(dominator)

势力巨擘

[反发刻印:X]

发表于 2025-3-20 11:31:01 | 显示全部楼层
给B做核酸 发表于 2025-1-30 12:44
阿尔法核心计算弑主成功率

用民用空间站挡刀是我没想到的哈哈哈哈
是游荡在星海之间收集各式书籍的某叶族不知名学者呢.....

本版积分规则

Archiver|手机版|小黑屋|远行星号中文论坛

GMT+8, 2026-3-16 04:28

Powered by Discuz! X3.5

© 2001-2077 Tencent Cloud | Durian Software Studio

快速回复 返回顶部 返回列表