找回密码
 初始化身份识别芯片
查看: 1535|回复: 11

萌新刚入坑,让我们来看看AI对于军官性格的理解

[复制链接]

驱逐技师

发表于 2025-9-28 02:58:27 | 显示全部楼层 |阅读模式
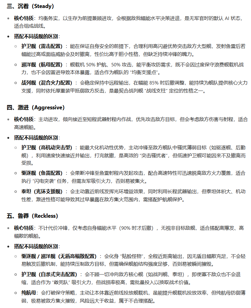
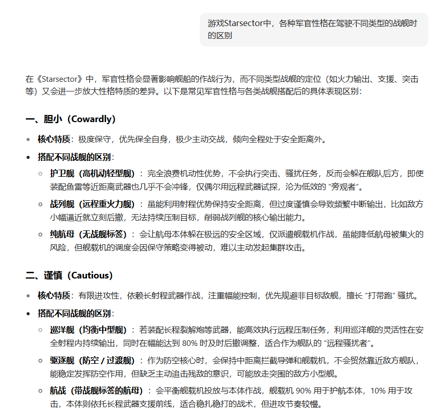
RT,刚玩不到100小时,不明白军官性格对于各类船的影响,于是问了问AI
1.png 2.png 3.png
大佬们AI说得对吗

星域军阀

学院教员

发表于 2025-9-28 03:14:28 | 显示全部楼层
你相信AI还是相信我这个玩了破千小时的萌新玩家?

如果相信我

请你无视  激进 鲁莽以外的所有性格

还有一个特殊性格:无畏,专属于AI核心,
如果你是纯萌新就不用浪费口舌了,听我的就行,全员激进!

点评

大佬,我想用纯护航帮忙克制飞机的航母也是用激进吗  详情 回复 发表于 2025-9-28 11:11

势力巨擘

发表于 2025-9-28 05:57:19 | 显示全部楼层
不是鲁莽都不要,不然你会脑溢血。鲁莽的也要看着点,不然你也会脑溢血。

驱逐技师

 楼主| 发表于 2025-9-28 11:11:47 | 显示全部楼层
極光 发表于 2025-9-28 03:14
你相信AI还是相信我这个玩了破千小时的萌新玩家?

如果相信我

大佬,我想用纯护航帮忙克制飞机的航母也是用激进吗

点评

可以啊,顺便抗伤  详情 回复 发表于 2025-9-28 11:16

势力巨擘

发表于 2025-9-28 11:16:55 | 显示全部楼层
hakou 发表于 2025-9-28 11:11
大佬,我想用纯护航帮忙克制飞机的航母也是用激进吗

可以啊,顺便抗伤
光速武器爱好者 镰状剑拥护党 高贵无比NB

势力巨擘

发表于 2025-9-28 12:20:14 | 显示全部楼层
鲁莽纯送,基本上回不来,除非舰船质量非常高或者战线碾压
正常还是激进比较好,既不会送,也不会在后面摸鱼,除非战线被碾压船还差,不然一般不会炸(真有这两条啥性格都没用)。
后面基本上都有点摸鱼了,沉着需要有足够的射程和机动,不然很容易摸鱼,谨慎往后就是纯摸鱼了,尤其是不要给带战斗机航母用,有战舰就全程给你护航,一点进攻想法都没有(点名某个主玩舰载机的兽耳助手)。

点评

也就是说我主点防和空战高达的护航航母就可以用沉着军官了吗  详情 回复 发表于 2025-9-28 12:32

驱逐技师

 楼主| 发表于 2025-9-28 12:32:25 | 显示全部楼层
中华智星 发表于 2025-9-28 12:20
鲁莽纯送,基本上回不来,除非舰船质量非常高或者战线碾压
正常还是激进比较好,既不会送,也不会在后面摸 ...

也就是说我主点防和空战高达的护航航母就可以用沉着军官了吗

点评

用航母也得激进,因为军官性格还会锁定战机,激进以下的都会摸鱼,尤其是战线非常激烈的时候会更蠢  详情 回复 发表于 2025-9-28 16:03

星域军阀

学院教员

发表于 2025-9-28 16:03:04 | 显示全部楼层
hakou 发表于 2025-9-28 12:32
也就是说我主点防和空战高达的护航航母就可以用沉着军官了吗

用航母也得激进,因为军官性格还会锁定战机,激进以下的都会摸鱼,尤其是战线非常激烈的时候会更蠢

点评

也就是说基本全激进就可以了吗  详情 回复 发表于 2025-9-28 16:10

驱逐技师

 楼主| 发表于 2025-9-28 16:10:28 | 显示全部楼层
極光 发表于 2025-9-28 16:03
用航母也得激进,因为军官性格还会锁定战机,激进以下的都会摸鱼,尤其是战线非常激烈的时候会更蠢 ...

也就是说基本全激进就可以了吗

点评

请看2楼  详情 回复 发表于 2025-9-28 16:42

星域军阀

学院教员

发表于 2025-9-28 16:42:04 | 显示全部楼层
hakou 发表于 2025-9-28 16:10
也就是说基本全激进就可以了吗

请看2楼

巡洋大副

发表于 2025-10-2 15:04:52 | 显示全部楼层
激进激进,激进以外的性格不如不带,或者你可以每个性格试一下有惊喜

驱逐技师

发表于 2025-12-9 11:26:22 来自手机 | 显示全部楼层
两眼一昏,怪不得我的7级军官开着攻势在摸鱼

本版积分规则

Archiver|手机版|小黑屋|远行星号中文论坛

GMT+8, 2026-3-16 10:33

Powered by Discuz! X3.5

© 2001-2077 Tencent Cloud | Durian Software Studio

快速回复 返回顶部 返回列表